Отправка данных из 1С в Directum RX
|
<< Click to Display Table of Contents >> Интеграция с 1С > Разработка правил синхронизации > Общая схема работы Отправка данных из 1С в Directum RX |
|
При создании или изменении записи в 1С изменения синхронизируются в Directum RX по принципу:
1.Регистрируется в узле плана обмена, который указан в настройках подключения к сервису интеграции.
2.Обрабатывается и отправляется в Directum RX автоматически при запуске регламентного задания или вручную при выборе действия Отправить данные в Directum RX в разделе «Directum RX».
Регистрация в узле плана обмена
После сохранения запись регистрируется к обмену, если:
•для записи существует правило синхронизации, у которого для записи в поле Состояние указано значение Действующая, установлен флажок Использовать при отправке и тип сохраняемой записи соответствует значению поля Тип объекта 1С;
•запись подходит под правило отбора для одного из отобранных правил;
•изменялись реквизиты записи, которые указаны в столбце Реквизит 1С табличной части или в правиле регистрации.
Пример функции:
Функция ДополнительныеРеквизитыДляРегистрации () Экспорт
Реквизиты = Новый Массив;
Реквизиты.Добавить(«КонтактнаяИнформация.Представление»);
Реквизиты.Добавить(«ОсновнойБанковскийСчет»);
Возврат Реквизиты;
КонецФункции
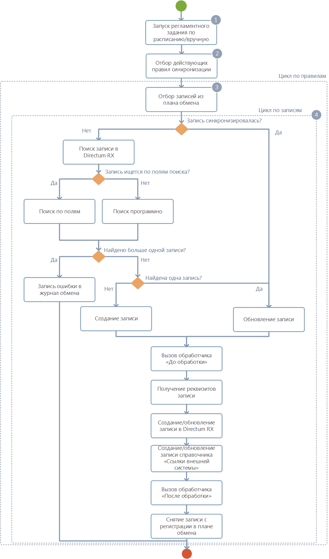
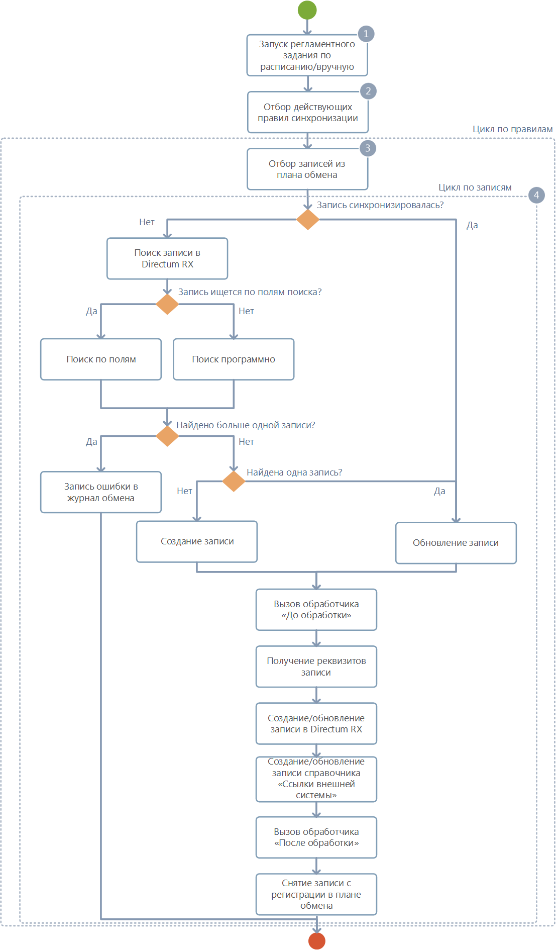
Отправка записи из 1С в Directum RX
Процесс отправки записи в Directum RX:
1.По расписанию запускается регламентное задание или администратор вручную в 1С выбирает пункт Отправить данные в Directum RX в разделе «Directum RX»:
2.Отбираются правила синхронизации, в поле Состояние которых указано значение Действующая и установлен флажок Использовать при отправке.
3.Для каждого отобранного правила синхронизации вызывается обработчик событий «Правило отбора» из модуля менеджера. С его помощью отбираются зарегистрированные в плане обмена записи.
4.В 1С для каждой отобранной записи проверяется, синхронизировалась ли она в Directum RX по признакам: заполнено поле rx_ID в 1С или есть запись в справочнике Ссылки внешней системы в Directum RX.
Если запись синхронизировалась, то она обновляется в Directum RX.
Иначе выбирается способ поиска записи в Directum RX с помощью поля Поиск записей в правиле синхронизации: если установлено значение По полям поиска, то запись ищется по полям, у которых в табличной части правила установлен флажок Поле поиска.
А если указано значение Программно, то вызывается функция, которая указана в карточке правила синхронизации в поле Правило поиска.
В результате, если запись не синхронизировалась или найдена только одна, она создается или обновляется в Directum RX. Если найдено несколько, возникает ошибка и информация по ней записывается в журнал обмена.
Создание или обновление записи в Directum RX
При отправке отправки записей из 1С они создаются или обновляются в Directum RX по принципу: 1.Вызывается функция До обработки, которая указана в поле Правило до обработки карточки правила синхронизации. 2.Реквизиты записи формируются для отправки в Directum RX согласно соответствию полей Directum RX реквизитам 1С. Каждому полю в столбце Реквизит RX табличной части правила соответствует: •значение реквизита в столбце Реквизит 1С, если в столбце Правило не указана функция обработки; •результат выполнения функции обработки, если она указана в столбце Правило. 3.В Directum RX создается или обновляется запись с типом сущности, который указан в поле Имя сущности RX правила. Например, в записи справочника Организации значение поля Имя сущности RX равно ICompanies. 4.Поле rx_ID записи заполняется в 1С значением ИД записи в Directum RX. 5.Создается или обновляется запись в справочнике Ссылки внешней системы. При этом изменяются поля: •EntityType. Устанавливается значение поля ИД типа сущности RX, которое указано в правиле синхронизации; •EntityId. Устанавливается значение ИД записи в Directum RX; •ExtEntityType. Устанавливается значение поля Тип объекта 1С, которое указано в правиле синхронизации; •ExtEnityId. Устанавливается значение ИД записи в 1С; •ExtSystemId. Устанавливается значение поля Идентификатор системы, которое указано в настройках подключения к сервису интеграции; •SyncDate. Указывается текущая дата. 6.Вызывается функция После обработки, которая указана в карточке правила синхронизации в поле Правило после обработки. 7.Запись снимается с регистрации в узле плана обмена в 1С. |
| © Компания Directum, 2024 |