Синхронизация контрагентов
|
<< Click to Display Table of Contents >> Интеграция с 1С > Разработка правил синхронизации > Стандартные правила синхронизации данных Синхронизация контрагентов |
|
Синхронизация данных о контрагентах между Directum RX и 1С делится на правила:
•отправки данных из 1С в Directum RX. С помощью правила в Directum RX поддерживается актуальная информация о контрагентах. В системе не нужно вручную создавать карточки контрагентов и актуализировать информацию в существующих записях;
•получения данных из Directum RX в 1С. С помощью правила можно создавать записи контрагентов в Directum RX при заключении договоров, а затем вместе с договорами переносить записи контрагентов в 1С.
В Directum RX контрагенты подразделяются на организации, персоны и банки, которые указаны в договорах в качестве контрагентов. А в 1С контрагенты делятся на:
•«Юридическое лицо»;
•«Физическое лицо»;
•«Обособленное подразделение»;
•«Государственный орган»;
•«Самозанятый».
В зависимости от вида контрагента его запись синхронизируется между системами в соответствии с таблицей:
Контрагент в Directum RX |
Вид контрагента в 1С |
|---|---|
Организация, у которой нет головной организации |
Юридическое лицо |
Организация, у которой есть головная организация (указана в карточке в поле Головная орг.) |
Обособленное подразделение |
Организация |
Физическое лицо, индивидуальный предприниматель. В карточке такого контрагента в наименовании указано «ИП», «Индивидуальный предприниматель» или в поле ОГРН указано ОГРНИП длиной 15 символов |
Персона |
Физическое лицо, не индивидуальный предприниматель. В карточке такого контрагента в наименовании не указано «ИП», «Индивидуальный предприниматель» и не заполнено ОГРНИП |
Организация |
Государственный орган |
Персона |
Самозанятый |
Банк, который указан в качестве контрагента в карточке договора |
Юридическое лицо |
Для синхронизации записей контрагентов не требуется синхронизация других данных. При этом, если в настройках подключения к сервису интеграции установлен флажок Применить строгий режим, то из Directum RX в 1С синхронизируются новые записи, у которых заполнен и корректен ИНН.
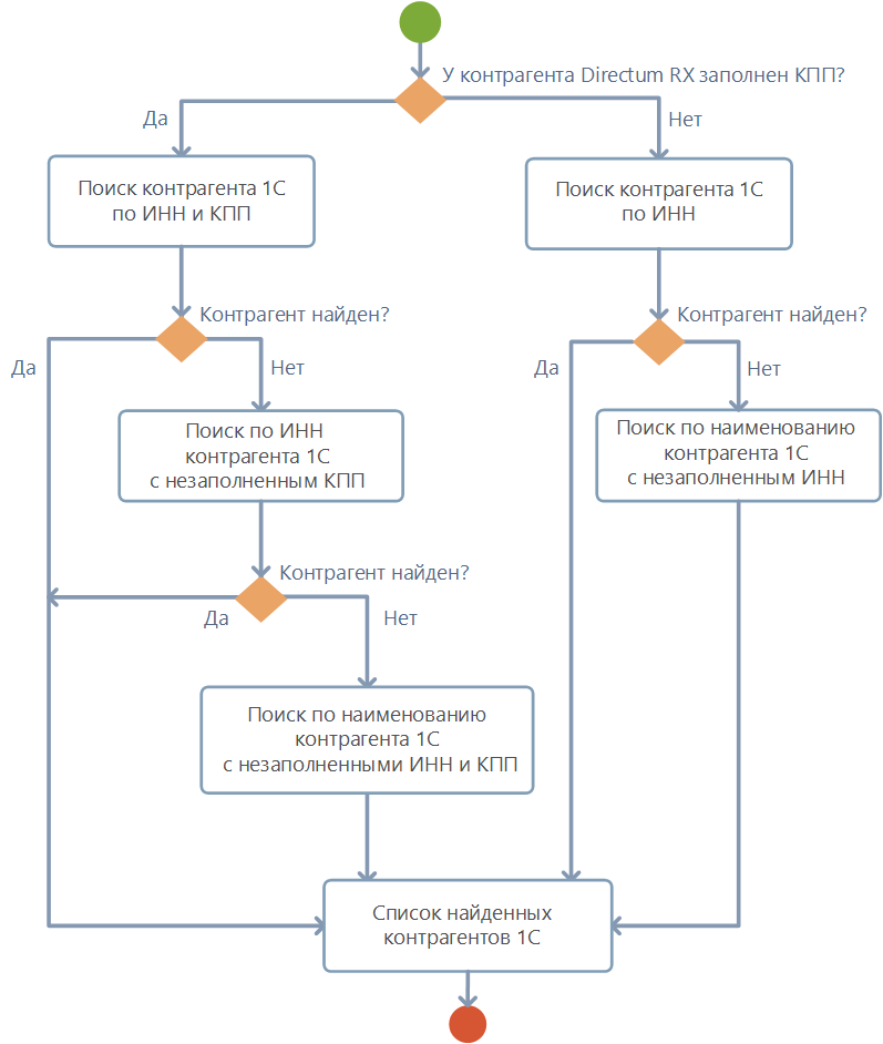
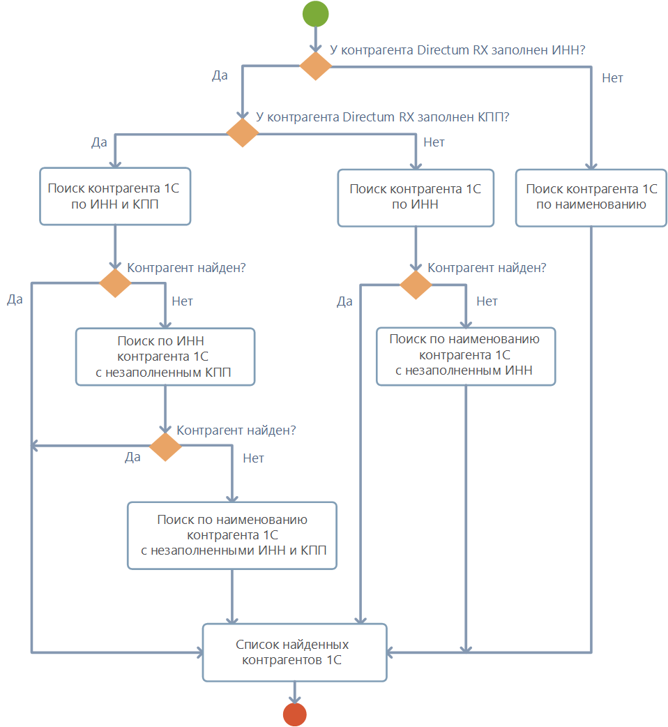
Если запись контрагента уже синхронизирована, то обновляются свойства связанной записи в Directum RX. Если запись не синхронизирована, то в Directum RX ищется соответствующая запись по ИНН, КПП и наименованию. При этом поиск выполняется по принципу: В результате: •если соответствующая запись не найдена, то в Directum RX создается запись, которая связывается с контрагентом в 1С; •если соответствующая запись найдена, то записи контрагентов из 1С и Directum RX связываются между собой; •если найдено несколько записей и из них только одна действующая, то она связывается с записью контрагента из 1С; •если найдено несколько записей и среди них несколько действующих или все закрытые, то такие записи считаются дублями. Запись контрагента из 1С не будет импортирована, пока в Directum RX есть дубли. В этом случае: •если есть несколько действующих дублирующих записей, то закройте все, кроме актуальной; •если все дублирующие записи закрыты, то сделайте действующей одну из них. |
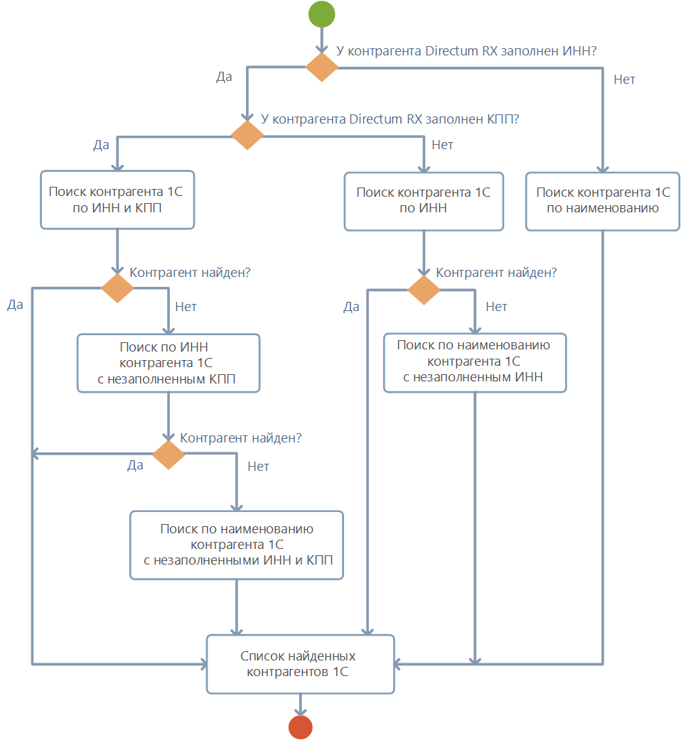
Если запись контрагента уже синхронизирована, то обновляются свойства связанной записи в 1С. Если запись не синхронизирована, то в 1С ищется соответствующая запись по ИНН, КПП и наименованию.
В результате: •если соответствующая запись не найдена, то в 1С создается новая запись, которая связывается с контрагентом в Directum RX; •если соответствующая запись найдена, то записи контрагентов из Directum RX и 1С связываются между собой; •если найдено несколько записей и из них только одна не помечена на удаление, то она связывается с записью контрагента из Directum RX; •если найдено несколько записей и среди них есть несколько не помеченных на удаление или все помечены на удаление, то такие записи считаются дублями. Запись контрагента из Directum RX не будет экспортирована, пока в 1С есть дубли. В этом случае: •если есть несколько не помеченных на удаление дублирующих записей, то пометьте на удаление все, кроме актуальной. Подробнее см. в разделе «Устранение неисправностей»; •если все дублирующие записи помечены на удаление, то снимите пометку с одной из них. |
Особенности синхронизации контрагентов
•если в 1С вид контрагента изменился с юридического лица на физическое лицо, то в Directum RX автоматически закрывается связанная запись организации и создается запись персоны. Аналогично, если вид контрагента изменился с физического на юридическое лицо, то в Directum RX закрывается запись персоны и создается запись организации;
•в Directum RX в справочник Организации автоматически добавляются записи из справочника Наши организации. В такие записи изменения вносить нельзя, поэтому при импорте данных из 1С свойства записей наших организаций в Directum RX не меняются;
•записи дочерней организации импортируются в Directum RX в два этапа: сначала импортируются записи головной организации, а при следующей синхронизации – записи дочерней организации;
•в 1С не поддерживается иерархия контрагентов более двух уровней вложенности. Поэтому контрагенты, которые являются дочерними организациями третьего и более уровня, экспортируются как юридические лица, а не как обособленные подразделения;
•если в 1С есть несколько дублирующих записей организации, которые не помечены на удаление, то при синхронизации в Directum RX также создадутся дубли записей данной организации. И наоборот при синхронизации из Directum RX в 1С.
| © Компания Directum, 2024 |