Особенности подбора контрагента при точном поиске
|
<< Click to Display Table of Contents >> Интеллектуальные возможности > Сопровождение интеллектуальной обработки документов > Особенности занесения документов в систему > Спецификация заполнения полей в карточках документов > Контрагент Особенности подбора контрагента при точном поиске |
|
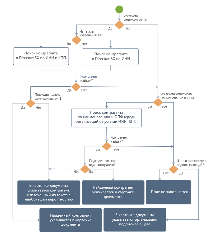
При поступлении документа сервисы Directum Ario по настроенным правилам извлекают из текста информацию об организациях: ИНН, КПП, наименование и организационно-правовую форму (ОПФ). Далее Directum RX вычисляет контрагента, применяя алгоритмы точного поиска записей:
1.В справочниках «Организации», «Персоны» и «Банки» ищется запись, в которой ИНН и КПП организации соответствуют ИНН и КПП, извлеченным из текста документа (если удалось извлечь только ИНН, то запись ищется по ИНН).
Если такая запись найдена, то она указывается в карточке документа в поле *Контрагент.
2.Если совпадения по ИНН и КПП нет или эту информацию не удалось извлечь из текста, то в справочниках Организации, Персоны и Банки ищется запись, в которой наименование и ОПФ организации в точности соответствуют данным, извлеченным из текста документа.
Примечание. Если до этого искалось совпадение по ИНН и КПП, то поиск ведется только среди записей, у которых ИНН и КПП не заполнены. Если сразу ищется запись по наименованию и ОПФ, то поиск ведется среди всех записей контрагентов.
Найденная запись указывается в карточке документа в поле *Контрагент.
Возможны ситуации, когда:
•контрагент определен однозначно
•есть несколько подходящих контрагентов
Контрагент определен однозначно
Только один контрагент в Directum RX соответствует контрагенту, извлеченному из текста документа. В этом случае он указывается в карточке документа в поле *Контрагент.
Несколько подходящих контрагентов
Несколько контрагентов в Directum RX соответствуют контрагентам, извлеченным из текста документа. Например, если это многосторонний договор или двухсторонний договор, где с одной стороны выступают несколько контрагентов. В этом случае в поле *Контрагент указывается первый контрагент, извлеченный из документа с наибольшей вероятностью.
Ни один из контрагентов в Directum RX не соответствует контрагентам, извлеченным из текста документа. В этом случае:
1.Если из текста документа извлечен подписывающий со стороны контрагента, то в карточке документа в поле *Контрагент указывается организация подписывающего.
2.Если не удалось определить подписывающего со стороны контрагента, то поле *Контрагент не заполняется.
|
Подписывающий со стороны нашей организации Подписывающий со стороны контрагента |
| © Компания Directum, 2024 |