Особенности подбора нашей организации при точном поиске
|
<< Click to Display Table of Contents >> Интеллектуальные возможности > Сопровождение интеллектуальной обработки документов > Особенности занесения документов в систему > Спецификация заполнения полей в карточках документов > Наша организация Особенности подбора нашей организации при точном поиске |
|
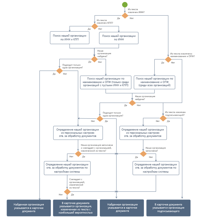
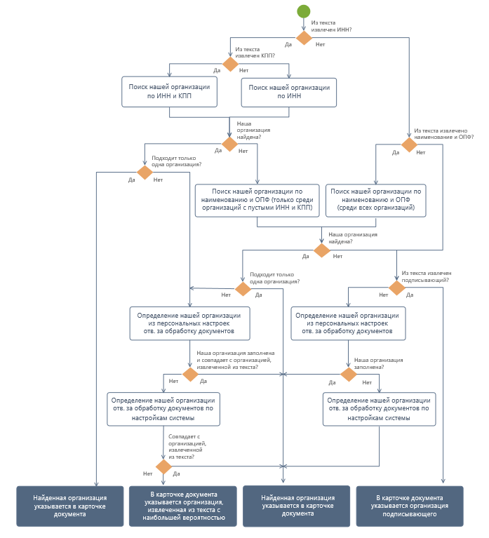
При поступлении документа сервисы Directum Ario по настроенным правилам извлекают из текста информацию об организациях: ИНН, КПП, наименование и организационно-правовую форму (ОПФ). Далее Directum RX вычисляет нашу организацию, применяя алгоритмы точного поиска записей:
1.В справочнике «Наши организации» ищется запись, в которой ИНН и КПП организации соответствуют ИНН и КПП, извлеченным из текста документа. Если удалось извлечь только ИНН, то запись ищется по ИНН.
Если такая запись найдена, то она указывается в карточке документа в поле *Наша организация.
2.Если совпадения по ИНН и КПП нет или эту информацию не удалось извлечь из текста, то в справочнике Наши организации ищется запись, в которой ИНН и КПП не заполнено, а наименование и ОПФ организации в точности соответствуют данным, извлеченным из текста документа.
Примечание. Если до этого искалось совпадение по ИНН и КПП, то поиск ведется только среди записей, у которых ИНН и КПП не заполнены. Если сразу ищется запись по наименованию и ОПФ, то поиск ведется среди всех записей наших организаций.
Найденная запись указывается в карточке документа в поле *Наша организация.
Возможны ситуации, когда:
•наша организация определена однозначно
•есть несколько подходящих наших организаций
•нет подходящих наших организаций
Наша организация определена однозначно
Только одна наша организация в Directum RX соответствует организации, извлеченной из текста документа. В этом случае она указывается в карточке документа в поле *Наша организация.
Несколько подходящих наших организаций
Несколько организаций в Directum RX соответствуют нашим организациям, извлеченным из текста документа. Например, если договор заключен между головной организацией и дочерней. В этом случае:
1.Определяется наша организация, указанная в персональных настройках ответственного за обработку документов:
Если она соответствует какой-либо организации, извлеченной из документа, то она указывается в карточке документа в поле *Наша организация.
2.Если организация в персональных настройках не заполнена или не соответствует ни одной организации, извлеченной из документа, то вычисляется организация, к которой относится ответственный. Для этого определяется:
•подразделение, указанное в карточке ответственного за обработку документов;
•организация, указанная в карточке подразделения ответственного.
Если организация сотрудника соответствует одной из извлеченных из документа, то она указывается в карточке документа. Иначе в карточке указывается наша организация, для которой определен подписывающий (адресат). Если подписывающий (адресат) не определен, то указывается первая наша организация, извлеченная из документа с наибольшей вероятностью.
Нет подходящих наших организаций
Ни одна из наших организаций в Directum RX не соответствует организациям, извлеченным из текста документа. В этом случае:
1.Если из текста документа извлечен подписывающий со стороны нашей организации или адресат во входящих письмах, то в карточке документа в поле *Наша организация указывается организация подписывающего или адресата.
2.Если не удалось определить подписывающего со стороны нашей организации или адресата во входящих письмах, то определяется наша организация, указанная в персональных настройках ответственного за обработку документов. Если организация заполнена, то она указывается в карточке документа в поле *Наша организация.
3.Если организация в персональных настройках не заполнена, то вычисляется организация, к которой относится ответственный. Для этого определяется:
•подразделение, указанное в карточке ответственного за обработку документов;
•организация, указанная в карточке подразделения ответственного. Данная организация указывается в карточке документа.
Подписывающий со стороны нашей организации Подписывающий со стороны контрагента |
| © Компания Directum, 2024 |