|
<< Click to Display Table of Contents >> Мониторинг системы Directum RX > Использование решения > Домашняя страница (Home) Работоспособность сервисов |
|
На домашней странице на панели HealthCheck отображается информация из статус-файлов веб-сервера и сервисов Directum RX. С помощью панели можно отследить общие статусы сервисов:
•Healthy – все проверки выполнены успешно;
•Degraded – хотя бы одна проверка выявила проблему, при этом сервис продолжает работу;
•Unhealthy – хотя бы одна проверка выявила критичную ошибку, сервис неработоспособен.

По ссылкам в столбце Host и по кнопке
открывается дашборд HealthCheck для конкретного сервиса с детальной информацией по проверкам:
Детальная информация помогает понять причины изменений при расследовании инцидентов. Например, на дашборде можно отследить, что сначала статус сервиса был Healthy. Затем проверка объема оперативной памяти PROCESS_MEMORY выявила проблемы, но сервис продолжал работать, статус стал Degraded. Когда доступная сервису оперативная память закончилась, проверка выявила критичную ошибку. Статус сервиса изменился на Unhealthy.
Если статус сервиса стал Degraded или Unhealthy, оповещение об этом выводится на панель Alerts.
Данные на дашборде обновляются каждую минуту.
Детальная информация по проверкам работоспособности
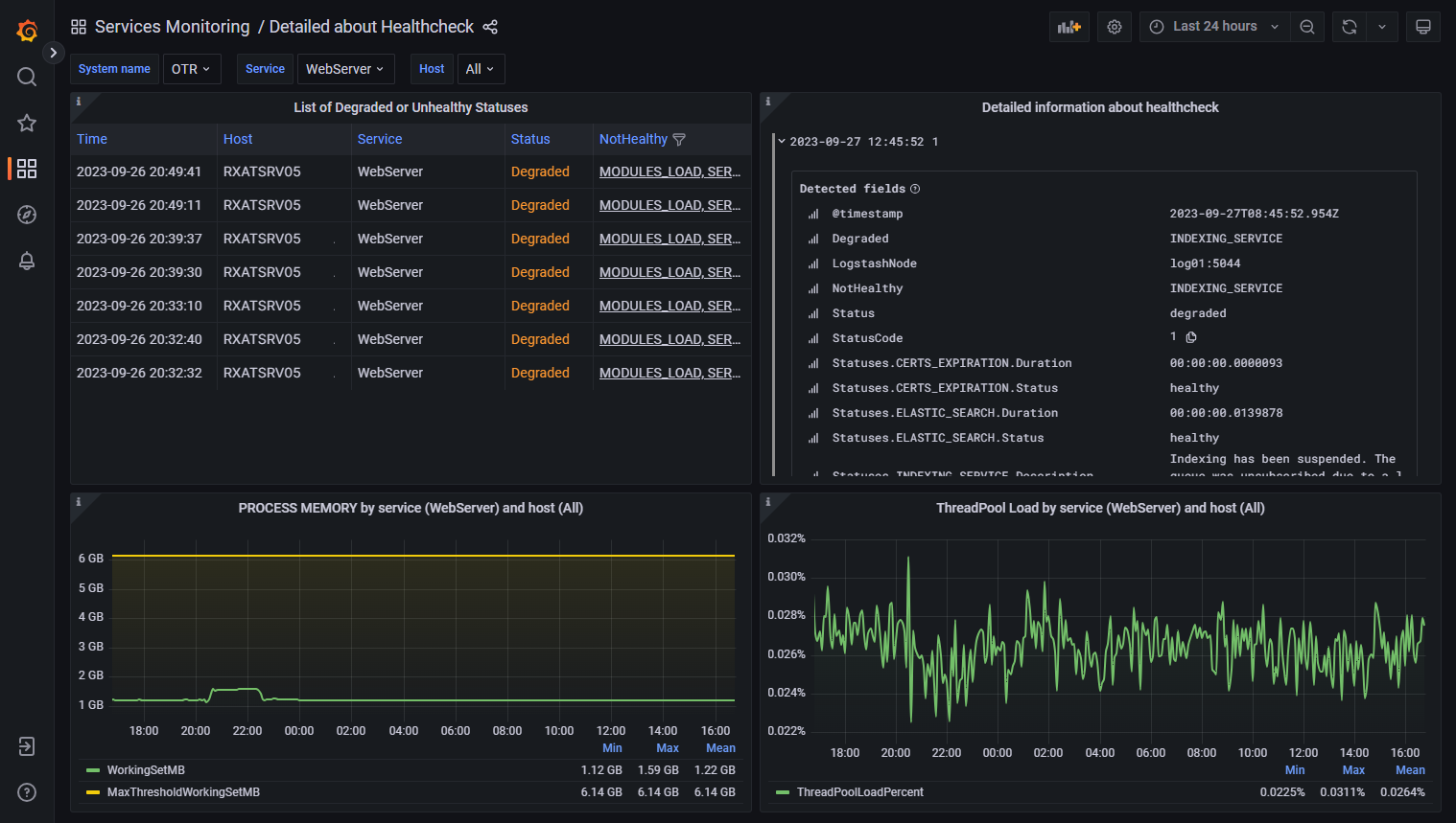
Подробная информация о проверках работоспособности, которые выявили проблему или критичную ошибку, отображается на дашборде Detailed about Healthcheck. Его можно открыть по ссылкам в столбце Service на панелях HealthCheck и List of Degraded or Unhealthy Statuses и по кнопке
.
На дашборде отображаются панели:
•список всех проверок работоспособности (List of Degraded or Unhealthy Statuses). Чтобы на панели Detailed information about healthcheck показать подробную информацию по определенной проверке, щелкните на значение в столбце NotHealthy;
•данные из Elasticsearch по каждой проверке (Detailed information about healthcheck);
•объем потребляемой сервисом оперативной памяти в гигабайтах (PROCESS MEMORY by service () and host ()).
На панели отображаются метрики:
WorkingSetMB – текущее потребление оперативной памяти.
MaxThresholdWorkingSetMB – максимально допустимое потребление оперативной памяти, при котором проверка возвращает статус Unhealthy. Администратор может изменить значение в параметре value в проверке работоспособности PROCESS_MEMORY конфигурационного файла config.yml;
•загруженность рабочих потоков для сервиса в процентах (THREAD POOL by service () and host ()).
По умолчанию на дашборде отображаются данные всех сервисов и хостов. При необходимости в выпадающих списках Service и Host можно выбрать одно или несколько значений:
| © Компания Directum, 2024 |